logo
KOR
logo
화관법
유해 화학물질의 취급 기준을 강화하기 위해
2015년 1월 1일부터 시행된 화학물질 관리법에 따라,
사업장에서 화학물질 사용으로 인한 환경상의 위해를 예방하고 화학물질을 적절히 관리하며,
화학물질로 인해 발생할 수 있는 사고에 신속히 대응할 수 있도록
화학물질의 특성 분석, 화학적 영향 범위 산출, 위험도 평가,
화학물질 관리법에 따른 설치 검사 등 다양한 컨설팅 서비스를 제공합니다.
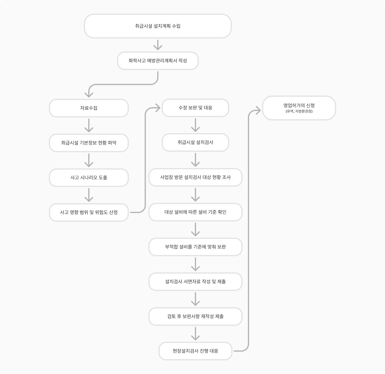
제공 서비스
01.
화학사고예방관리계획서 작성
02.
유해화학물질 취급시설 최초 설치검사 및 정기검사
03.
유해화학물질 영업허가 컨설팅
진행 절차